Production allocation for tie-in oil and gas fields by mass balance of hydrocarbon components
Abstract
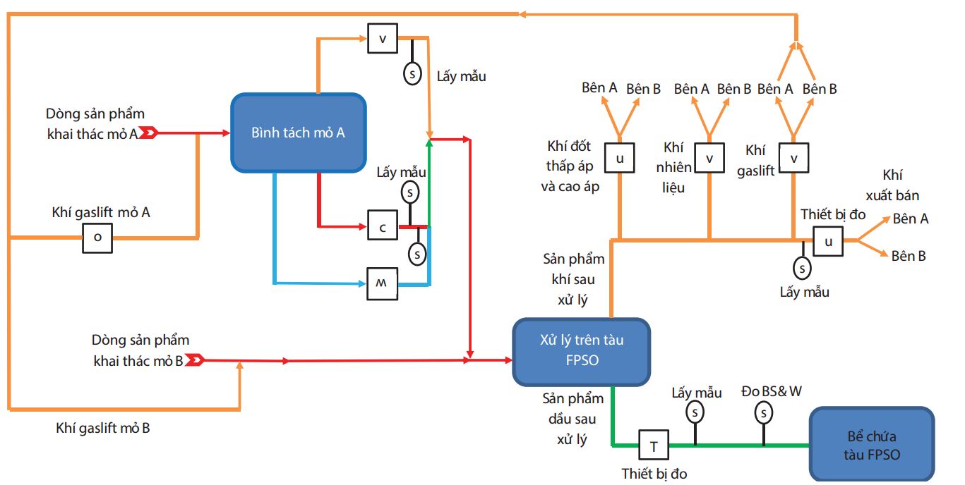
Separate production development of small and marginal oil and gas fields will not produce economic efficiency due to huge investment expenditures whereas their recoverable reserve is small. As a result, the most feasible option for development of these fields is to tie in with adjacent fields and share equipment systems and available facilities. Current production allocation methods are mainly based on mass and energy balance, peak height ratios for oil allocation or stable isotope ratios for gas allocation, among which the mass balance of hydrocarbon components is a highly accurate and popular method in the world. This paper presents the principle of oil and gas production allocation using the method of mass balance of hydrocarbon components in case of tie-in oil and gas fields.
References
2. International Standard. Natural gas - Calculation of calorific values, density, relative density and Wobbe index from composition. ISO 6976:2016. www.iso.org.
3. K.E.Starling, J.L.Savidge. Compressibility factors for natural gas and other related hydrocarbon gases. American Gas Association. 1992.
1. The Author assigns all copyright in and to the article (the Work) to the Petrovietnam Journal, including the right to publish, republish, transmit, sell and distribute the Work in whole or in part in electronic and print editions of the Journal, in all media of expression now known or later developed.
2. By this assignment of copyright to the Petrovietnam Journal, reproduction, posting, transmission, distribution or other use of the Work in whole or in part in any medium by the Author requires a full citation to the Journal, suitable in form and content as follows: title of article, authors’ names, journal title, volume, issue, year, copyright owner as specified in the Journal, DOI number. Links to the final article published on the website of the Journal are encouraged.